சகல சூழற்றொகுதிகளும் இரண்டு பிரதான கூறுகளைக் கொண்டவை. 














• உயிருள்ள கூறுகள்.
• உயிரற்ற கூறுகள்.
சூழலிலுள்ள அங்கியொன்று அதன் சுற்றாடலில் அல்லது சூழற்றொகுதியில் வகிக்கும் பங்கு ஆகும்.


































நைதரசன் சக்கரத்திலே அமோனியாவை நைத்திரைற்றாக மாற்றுவதுடன் தொடர்புபட்ட பற்றீரியம்
துணைநுகரிகள் அதிக எண்ணிக்கையிலே ஏரி ஒன்றுக்கு சடுதியாக அகங்குடிபெயர்வதன் விளைவாக,
211 இலிருந்து 213 வரையுள்ள வினாக்கள் பின்வரும் தகவல்களை அடிப்படையாகக் கொண்டன. மாதிரி நிலத்துக்குரிய சூழற்றொகுதியில் காணப்படும் வெவ்வேறு போசணை மட்டங்கள் கீழே கொடுக்கப்பட்டுள்ளன.
DDT போன்ற உயிர்ப்படியிறக்கம் அடையமுடியாத பூச்சி கொல்லிகளை அதிகூடியளவில் பதுக்கிச் சேகரிக்கும் மட்டமென நம்பப்படுவது மேற்கூறியவற்றில் எது?
ஒளித்தொகுப்பின்போது பதிக்கப்படும் சக்தியின் மிகக் குறைந்த அளவைக் கொண்டிருக்கும் மட்டம் மேற்கூறியவற்றுள் எது?
உணவாகக் கொள்ளக் கூடிய காளானை பிரதிநிதித்துவப்படுத்துவது மேற்கூறிய மட்டங்களுள் எது?
காட்டுச் சூழற்றொகுதியின் மூன்றாவது போசணைத்திரிகை மட்டத்திற்குரிய ஒரு சோடி விலங்குகள்
பின்வருவனவற்றில் எது உயிரின மண்டலத்திலே காபன் சக்கரவோட்டத்தில் ஒரு முக்கிய பங்கு வகிப்பதில்லை?
224ஆம் 225ஆம் வினாக்கள் கீழே கொடுக்கப்பட்ட தரவை அடிப்படையாகக் கொண்டவை. ஒரு குறிக்கப்பட்ட வாழிடத்தில் காணப்பட்ட 5 அங்கிகளின் மதிப்பிடப்பட்ட எண்ணிக்கை கீழே கொடுக்கப்பட்டுள்ளது.
அங்கி மதிப்பிடப்பட்ட எண்ணிக்கை
P 120
Q 1300
R 4
S 350
T 25
தரவை அடிப்படையாகக் கொண்டு நியாயமானதெனக் கொள்ளக் கூடிய உணவுச் சங்கிலி பின்வருவனவற்றுள் எது?
Q இனது பங்களிப்பைக் கொண்ட அங்கிகள் / அங்கிகளின் கூட்டங்கள் பின்வருவனவற்றுள் எது?
226ஆம் 227ஆம் வினாக்கள் கீழே கொடுக்கப்பட்டுள்ள நைதரசன் வட்டத்தை அடிப்படையாகக் கொண்டவை.
1 – 4 வரையுள்ள செயன்முறைகள் முறையே?
ஒரு மூடிய சூழற்றொகுதியில் தற்போசணைகளின் தொகையின் அதிகரிப்பு பின்வருவனவற்றுள் எதனை விளைவிக்கும்?
ஒரு இயற்கையான சூழற்றொகுதியில் பற்றீரியாக்களின் பங்களிப்பை பின்வருவனவற்றுள் எவையாகக் கருதலாம்?
பயிர்ச்செய்கை நிலத்தில் பூண்டுகள் சம்பந்தமாக பின் வரும் கூற்றுகளுள் எது / எவை தவறானது / தவறானவை?
236,237 ஆகிய வினாக்கள் கீழே கொடுக்கப்பட்டுள்ள நெல்வயற் சூழற்தொகுதியிலுள்ள போசணை மட்டங்களை ஆதாரமாகக் கொண்டவை.
மேற்காணப்படும் சூழற்றொகுதியில் அதிகூடியளவில் சக்தியை கொண்ட போசணை மட்டம் மேற்காண்பவற்றுள் எது?
மேற்காணப்படும் சூழற்தொகுதியில் எந்தப் போசணை மட்டத்தில் பீடை கொல்லிகளைப் பயன்படுத்தும்
போது போட்டி குறைந்து கொண்டு போகும்?
நீருக்குரிய சூழலில் உள்ள உணவுச் சங்கிலியை அடிப்படையாகக் கொண்ட எண் கூம்பகத்தில்,ஏறுகின்ற
போசணை மட்டங்களில் எண்ணிக்கையில் குறைந்து கொண்டு போவதைக் காட்டுவது பின்வருவனவற்றுள் எது?
245,246 ஆகிய வினாக்கள் கீழே தரப்பட்டுள்ள சூழற் தொகுதியொன்றின் போசணை மட்டங்களை அடிப்படையாகக் கொண்டவை.
A- முதலுற்பத்தியாளர்கள்
B – முதல் நுகரிகள்
C – துணை நுகரிகள்
D – புடை நுகரிகள்
E – பிரிகையாக்கிகள்
மேலே காணப்படும் போசணை மட்டங்களுள் எதனை அயனமண்டல மழைக்காட்டில் வளரும் உணவாகக்
கொள்ளக் கூடிய காளான் பிரதிநிதித்துவப்படுத்துகின்றது பின்வருவனவற்றுள் எது?
மேலே காணப்படும் போசணை மட்டங்களுள் உயிரின படியிறக்கஞ் செய்யப்பட முடியாத பூச்சிக்கொல்லிகளை
மிக உயர்ந்த செறிவில் திரட்டக்கூடியது பின்வருவனவற்றுள் எது?
ஒரு சூழற் தொகுதியினுள் கனிப் பொருள் மூலகங்களின் மீள்சுழற்சிக்கு நேரடிப் பொறுப்பானது பின்வருவனவற்றுள் எது?
நெல்வயற் சூழற்றொகுதியின் பின்வரும் போசணை மட்டங்களில் எதனில் களைநாசினிகளின் பிரயோகம் இனங்களுக்கு இடையிலுள்ள போட்டியை பெருமளவில்
குறைக்கும்?
விவசாய மண்ணில் நைதரசனின் அளவைக் குறைக்கும் செயற்பாடு /
செயற்பாடுகள் பின்வருவனவற்றுள் எது /எவை?
277 ஆம் 278 ஆம் வினாக்கள் கீழே தரப்பட்டுள்ள சுருக்கமான உணவு வலையை அடிப்படையாகக் கொண்டவை.
கடற் பறவைகளின் குடித்தொகை குறையும்போது மிகச் சாத்தியமாக நடைபெறக்கூடியது பின்வருவனவற்றுன் எது?
நண்டுகளுக்கும் சிறு மீன்களுக்குமிடையே உள்ள தொடர்பை மிகச் சிறந்த விதத்தில் விவரிப்பது பின்வருவனவற்றுள் எது?
பின்வரும் அம்சங்களில் எது சூழற்றொகுதியில் உள்ள பிரிகையாக்கிகள். உற்பத்தியாக்கிகள் ஆகிய இரண்டு கூட்டங்களுக்கும் பொதுவானதாகும்?
282 ஆம் 283 ஆம் வினாக்கள் கீழே தரப்பட்டுள்ள இயற்கைச் சூழற்றொகுதியின் போசணை மட்டங்களை அடிப்படையாகக் கொண்டவை.
A – முதல் உற்பத்தியாக்கிகள்
B – முதல் நுகரிகள்
C – துணை நுகரிகள்
D – புடை நுகரிகள்
E – பிரிகையாக்கிகள்
ஒரு அடி மரத்தில் தாவரவொட்டியாக வளரும் பாசியைப் பிரதிநிதித்துவப்படுத்தும் போசணை மட்டம்
ஒரு அடி மரத்தின் அடியில் இடையிடையே வளர்ந்து காணப்படும் காளானைப் பிரதிநிதித்துவப்படுத்தும் போசணை மட்டம்
பின்வரும் சூழற்றொகுதிகளில் எதில் உயிர்த்திணிவின் (biomass) சூழற் கூம்பகம் பெரும்பாலும் நேர்மாறான கூம்பகம் ஆகும்?
பின்வரும் சூழற் கூம்பகங்களில் நேர்மாறானதாக இருக்கக் கூடியது பெரும்பாலும் எது?
மனிதனின் பின்வரும் செயற்பாடுகளில் எது காபன் வட்டத்தை மிகக் குறைந்த அளவில் பாதிக்கின்றது?
உயிரினமண்டலத்தின் சக்திப் பாய்ச்சல் தொடர்பாகச் சரியானது பின்வருவனவற்றுள் எது?
உணவுச் சங்கிலிகள் ஊடாகப் படிப்படியாக ஒன்று திரளக் கூடியது பின்வரும் பதார்த்தம் / பதார்த்தங்களுள்
எது /எவை?
இயற்கையான நைதரசன் வட்டத்தின் கட்டங்களுள் இரசாயனத்தற்போசணைக்குரிய பற்றீரியாக்களால் மேற்கொள்ளப்படுவது பின்வருவனவற்றுள் எது?
நைதரசன் வட்டத்தில் இரசாயனத்தற்போசணை பற்றீரியாக்களால் மாத்திரம் மேற்கொள்ளப்படும் உயிரிரசாயனச் செயன்முறைகள் பின்வருவனவற்றுள் எது?
வினா இல. 366 நிலத்துக்குரிய சூழற்றொகுதியின் பின்வரும் உணவு வலையில் தங்கியுள்ளது.
மேற்குறித்த உணவுவலை தொடர்பான பின்வரும் கூற்றுகளில் சரியானது / சரியானவை எது / எவை?
நைதரசன் சக்கரத்திலே அமோனியாவை நைத்திரைற்றாக மாற்றுவதுடன் தொடர்புபட்ட பற்றீரியம்
துணைநுகரிகள் அதிக எண்ணிக்கையிலே ஏரி ஒன்றுக்கு சடுதியாக அகங்குடிபெயர்வதன் விளைவாக,
211 இலிருந்து 213 வரையுள்ள வினாக்கள் பின்வரும் தகவல்களை அடிப்படையாகக் கொண்டன. மாதிரி நிலத்துக்குரிய சூழற்றொகுதியில் காணப்படும் வெவ்வேறு போசணை மட்டங்கள் கீழே கொடுக்கப்பட்டுள்ளன.
DDT போன்ற உயிர்ப்படியிறக்கம் அடையமுடியாத பூச்சி கொல்லிகளை அதிகூடியளவில் பதுக்கிச் சேகரிக்கும் மட்டமென நம்பப்படுவது மேற்கூறியவற்றில் எது?
ஒளித்தொகுப்பின்போது பதிக்கப்படும் சக்தியின் மிகக் குறைந்த அளவைக் கொண்டிருக்கும் மட்டம் மேற்கூறியவற்றுள் எது?
உணவாகக் கொள்ளக் கூடிய காளானை பிரதிநிதித்துவப்படுத்துவது மேற்கூறிய மட்டங்களுள் எது?
காட்டுச் சூழற்றொகுதியின் மூன்றாவது போசணைத்திரிகை மட்டத்திற்குரிய ஒரு சோடி விலங்குகள்
பின்வருவனவற்றில் எது உயிரின மண்டலத்திலே காபன் சக்கரவோட்டத்தில் ஒரு முக்கிய பங்கு வகிப்பதில்லை?
224ஆம் 225ஆம் வினாக்கள் கீழே கொடுக்கப்பட்ட தரவை அடிப்படையாகக் கொண்டவை. ஒரு குறிக்கப்பட்ட வாழிடத்தில் காணப்பட்ட 5 அங்கிகளின் மதிப்பிடப்பட்ட எண்ணிக்கை கீழே கொடுக்கப்பட்டுள்ளது.
அங்கி மதிப்பிடப்பட்ட எண்ணிக்கை
P 120
Q 1300
R 4
S 350
T 25
தரவை அடிப்படையாகக் கொண்டு நியாயமானதெனக் கொள்ளக் கூடிய உணவுச் சங்கிலி பின்வருவனவற்றுள் எது?
Q இனது பங்களிப்பைக் கொண்ட அங்கிகள் / அங்கிகளின் கூட்டங்கள் பின்வருவனவற்றுள் எது?
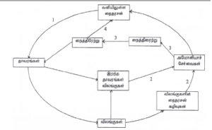
226ஆம் 227ஆம் வினாக்கள் கீழே கொடுக்கப்பட்டுள்ள நைதரசன் வட்டத்தை அடிப்படையாகக் கொண்டவை.
1 – 4 வரையுள்ள செயன்முறைகள் முறையே?
ஒரு மூடிய சூழற்றொகுதியில் தற்போசணைகளின் தொகையின் அதிகரிப்பு பின்வருவனவற்றுள் எதனை விளைவிக்கும்?
ஒரு இயற்கையான சூழற்றொகுதியில் பற்றீரியாக்களின் பங்களிப்பை பின்வருவனவற்றுள் எவையாகக் கருதலாம்?
பயிர்ச்செய்கை நிலத்தில் பூண்டுகள் சம்பந்தமாக பின் வரும் கூற்றுகளுள் எது / எவை தவறானது / தவறானவை?
236,237 ஆகிய வினாக்கள் கீழே கொடுக்கப்பட்டுள்ள நெல்வயற் சூழற்தொகுதியிலுள்ள போசணை மட்டங்களை ஆதாரமாகக் கொண்டவை.
மேற்காணப்படும் சூழற்றொகுதியில் அதிகூடியளவில் சக்தியை கொண்ட போசணை மட்டம் மேற்காண்பவற்றுள் எது?
மேற்காணப்படும் சூழற்தொகுதியில் எந்தப் போசணை மட்டத்தில் பீடை கொல்லிகளைப் பயன்படுத்தும்
போது போட்டி குறைந்து கொண்டு போகும்?
நீருக்குரிய சூழலில் உள்ள உணவுச் சங்கிலியை அடிப்படையாகக் கொண்ட எண் கூம்பகத்தில்,ஏறுகின்ற
போசணை மட்டங்களில் எண்ணிக்கையில் குறைந்து கொண்டு போவதைக் காட்டுவது பின்வருவனவற்றுள் எது?
245,246 ஆகிய வினாக்கள் கீழே தரப்பட்டுள்ள சூழற் தொகுதியொன்றின் போசணை மட்டங்களை அடிப்படையாகக் கொண்டவை.
A- முதலுற்பத்தியாளர்கள்
B – முதல் நுகரிகள்
C – துணை நுகரிகள்
D – புடை நுகரிகள்
E – பிரிகையாக்கிகள்
மேலே காணப்படும் போசணை மட்டங்களுள் எதனை அயனமண்டல மழைக்காட்டில் வளரும் உணவாகக்
கொள்ளக் கூடிய காளான் பிரதிநிதித்துவப்படுத்துகின்றது பின்வருவனவற்றுள் எது?
மேலே காணப்படும் போசணை மட்டங்களுள் உயிரின படியிறக்கஞ் செய்யப்பட முடியாத பூச்சிக்கொல்லிகளை
மிக உயர்ந்த செறிவில் திரட்டக்கூடியது பின்வருவனவற்றுள் எது?
ஒரு சூழற் தொகுதியினுள் கனிப் பொருள் மூலகங்களின் மீள்சுழற்சிக்கு நேரடிப் பொறுப்பானது பின்வருவனவற்றுள் எது?
நெல்வயற் சூழற்றொகுதியின் பின்வரும் போசணை மட்டங்களில் எதனில் களைநாசினிகளின் பிரயோகம் இனங்களுக்கு இடையிலுள்ள போட்டியை பெருமளவில்
குறைக்கும்?
விவசாய மண்ணில் நைதரசனின் அளவைக் குறைக்கும் செயற்பாடு /
செயற்பாடுகள் பின்வருவனவற்றுள் எது /எவை?
277 ஆம் 278 ஆம் வினாக்கள் கீழே தரப்பட்டுள்ள சுருக்கமான உணவு வலையை அடிப்படையாகக் கொண்டவை.
கடற் பறவைகளின் குடித்தொகை குறையும்போது மிகச் சாத்தியமாக நடைபெறக்கூடியது பின்வருவனவற்றுன் எது?
நண்டுகளுக்கும் சிறு மீன்களுக்குமிடையே உள்ள தொடர்பை மிகச் சிறந்த விதத்தில் விவரிப்பது பின்வருவனவற்றுள் எது?
பின்வரும் அம்சங்களில் எது சூழற்றொகுதியில் உள்ள பிரிகையாக்கிகள். உற்பத்தியாக்கிகள் ஆகிய இரண்டு கூட்டங்களுக்கும் பொதுவானதாகும்?
282 ஆம் 283 ஆம் வினாக்கள் கீழே தரப்பட்டுள்ள இயற்கைச் சூழற்றொகுதியின் போசணை மட்டங்களை அடிப்படையாகக் கொண்டவை.
A – முதல் உற்பத்தியாக்கிகள்
B – முதல் நுகரிகள்
C – துணை நுகரிகள்
D – புடை நுகரிகள்
E – பிரிகையாக்கிகள்
ஒரு அடி மரத்தில் தாவரவொட்டியாக வளரும் பாசியைப் பிரதிநிதித்துவப்படுத்தும் போசணை மட்டம்
ஒரு அடி மரத்தின் அடியில் இடையிடையே வளர்ந்து காணப்படும் காளானைப் பிரதிநிதித்துவப்படுத்தும் போசணை மட்டம்
பின்வரும் சூழற்றொகுதிகளில் எதில் உயிர்த்திணிவின் (biomass) சூழற் கூம்பகம் பெரும்பாலும் நேர்மாறான கூம்பகம் ஆகும்?
பின்வரும் சூழற் கூம்பகங்களில் நேர்மாறானதாக இருக்கக் கூடியது பெரும்பாலும் எது?
மனிதனின் பின்வரும் செயற்பாடுகளில் எது காபன் வட்டத்தை மிகக் குறைந்த அளவில் பாதிக்கின்றது?
உயிரினமண்டலத்தின் சக்திப் பாய்ச்சல் தொடர்பாகச் சரியானது பின்வருவனவற்றுள் எது?
உணவுச் சங்கிலிகள் ஊடாகப் படிப்படியாக ஒன்று திரளக் கூடியது பின்வரும் பதார்த்தம் / பதார்த்தங்களுள்
எது /எவை?
இயற்கையான நைதரசன் வட்டத்தின் கட்டங்களுள் இரசாயனத்தற்போசணைக்குரிய பற்றீரியாக்களால் மேற்கொள்ளப்படுவது பின்வருவனவற்றுள் எது?
நைதரசன் வட்டத்தில் இரசாயனத்தற்போசணை பற்றீரியாக்களால் மாத்திரம் மேற்கொள்ளப்படும் உயிரிரசாயனச் செயன்முறைகள் பின்வருவனவற்றுள் எது?
வினா இல. 366 நிலத்துக்குரிய சூழற்றொகுதியின் பின்வரும் உணவு வலையில் தங்கியுள்ளது.
மேற்குறித்த உணவுவலை தொடர்பான பின்வரும் கூற்றுகளில் சரியானது / சரியானவை எது / எவை?
